首頁
>
六合彩
>
六合彩正版圖庫
官方挂牌
高手解挂
號碼對照
正版圖庫
专家分析
更多>>
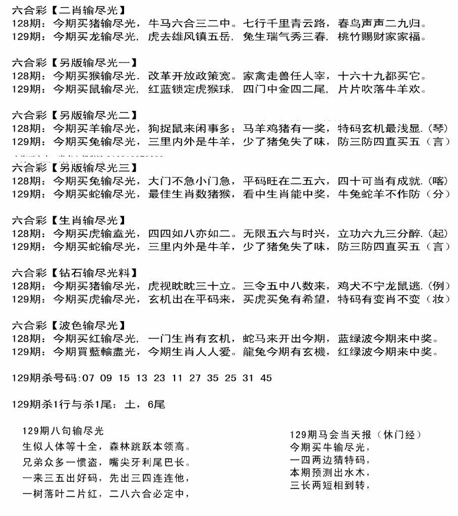
六合彩129期输光料(黑白)
2025-12-11
上一期2025128開獎號碼
01
30
25
42
06
05
+
43
相关资讯
六合彩129期新版手写综合资料A(黑白)
2025-12-11
六合彩129期新版手写综合资料B(黑白)
2025-12-11
六合彩129期新彩霸王综合A(黑白)
2025-12-11
六合彩129期新彩霸王综合B(黑白)
2025-12-11
六合彩129期金小姐点醒A(黑白)
2025-12-11