首頁
>
六合彩
>
六合彩正版圖庫
官方挂牌
高手解挂
號碼對照
正版圖庫
专家分析
更多>>
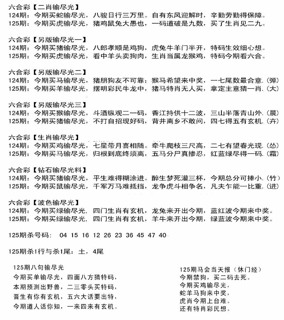
六合彩125期输光料(黑白)
2025-11-20
上一期2025124開獎號碼
36
39
26
35
33
19
+
05
相关资讯
六合彩125期新版手写综合资料A(黑白)
2025-11-20
六合彩125期新版手写综合资料B(黑白)
2025-11-20
六合彩125期新彩霸王综合A(黑白)
2025-11-20
六合彩125期新彩霸王综合B(黑白)
2025-11-20
六合彩125期金小姐点醒A(黑白)
2025-11-20