首頁
>
六合彩
>
六合彩正版圖庫
官方挂牌
高手解挂
號碼對照
正版圖庫
专家分析
更多>>
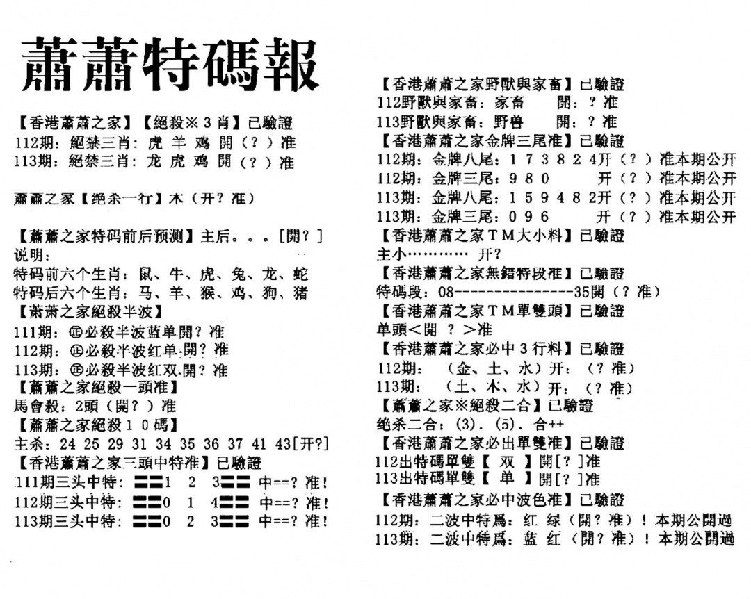
六合彩113期萧萧特码报(黑白)
2025-10-18
上一期2025112開獎號碼
13
18
31
05
44
17
+
02
相关资讯
六合彩113期新急智金囊(黑白)
2025-10-18
六合彩113期曾道人特码快报(黑白)
2025-10-18
六合彩113期广东西陲透视(新报)(黑白)
2025-10-18
六合彩113期九龙内幕-开奖报(早图)(黑白)
2025-10-18
六合彩113期彩民信封料(早图)(黑白)
2025-10-18